
Construction Schedule
Establishing a construction schedule is one of the most challenging parts of the preconstruction phase. This one document will heavily influence how successful a project is. It's what keeps a wide variety of workers and specialists in sync with each other throughout the course of long and complex construction projects. With a good schedule, workers know when their section of work needs to be started and completed by, and the budget available for the work. With contractors each owning separate parts of the overall job, workers need clear communication to ensure they have all the information they need to complete their job.
While every project is different, project schedules largely follow the same workflow. In the simplest terms, it’s just a calendar that includes every phase of a project.
Here are the most basic steps to building a project schedule.
- First, list each phase of the project and the estimated time that it will take to complete it.
- Next, put the tasks on a calendar in the order they need to be completed. If tasks can be completed concurrently, place them in parallel.
- Lastly, present the schedule for all stakeholders for review. Check this against expected timelines, and once everyone approves, your schedule is complete.
For smaller projects, this may be all that’s needed, and it might suffice to only use a simple spreadsheet.
As the size of the project grows, spreadsheets quickly become the wrong tool for the job. Crews with dozens or even hundreds of people each need detailed instructions on when their work should start and stop. As the number of tasks that need to be completed increases, construction management software designed specifically for construction project scheduling, is needed.
You can find a complete list of leading construction management software applications here. Among them is Linarc, and its scheduling tool adds much needed features that let you build a robust construction work schedule. It’s helpful for all levels of construction, and is built with advanced construction projects in mind including heavy construction, mining, bridges, tunnels, and other mega projects. We’ll use Linarc to illustrate the greater points of creating project schedules with construction management software.
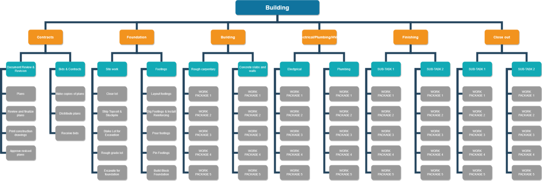
The homebase for creating a construction schedule is Linarc’s Master Scheduler. It lets you use what’s known as the Work Breakdown Structure (WBS) to create the construction project schedule. WBS is a hierarchical method of breaking each task down to subtasks, and then more subtasks, until all work items are manageable chunks of work. For example, you could create a schedule for “Build a House” and list its timeframe as a few months. But that’s not specific enough, so the task of building a house is broken down into the subtasks of laying the foundation, building, and so on. Each of those is then broken down to smaller tasks, until the tasks are all bite sized sections of work.

The overall hierarchy of the Work Breakdown Structure is as follows:
- The top-level/root - The project itself. E.g., Build a House
- The phases/deliverables - These are the high levels phases of the construction project. E.g., Contract, Foundation, Building, Utilities, and Close out.
- Work packages - Each work package is a group of related tasks to achieve the chunk of work. E.g., Foundation’s work packages include Site Work and Footings.
- Activities and tasks - Breakdown of the work packages into individual tasks and activities. E.g., Site Work including items like clearing the site and grading.

Each item in the Work Breakdown Structure consists of WBS codes. Their hierarchy is indicated numerically with parent tasks named 1 and subtasks as 1.1, 1.2, and so on.
- Name of Task. Such as “Remove Tree.”
- WBS Code. For example, “2.2.1”
- Task Owner. e.g., The Foreman, Project Manager, etc.
- Task Dependency - Link to the task that needs to be completed in order for this task to be completed.
- Estimated and Actual Start and Finish Dates.
- Estimated and Actual Budget
- Current status with a progress bar.
By adding all the information for each task to a single view, the progression of the construction project becomes clear, organized, and ready for crews to start work.

With Linarc, the high level of the construction schedule can be viewed in three separate ways.
- Outline view, which is a list format with the WBS codes in order that they need to be accomplished. This is helpful to see a very clear todo list.
- Tree view, which gives an overall view of each task and each of their subtasks. This is helpful to see each section of work and their subparts of the entire project.
- Gantt chart, which includes the phases and their respective subtasks on a timeline. Gantt Chart makes it easy to see dependencies that need to be completed before the next phase begins.

The setup of Work Breakdown Structure is easy enough to understand, but it does take some time to work through the steps of outlining all the separate tasks. By the time a construction schedule is being made, much thought and planning has gone into the building of the project. With this information already in mind and readily available, a good procedure to follow is:
- Identify the goals, objectives, scope, and all the teams that will be part of the project.
- Identify the project phases and put them in the order they need to be completed.
- Identify deliverables of each phase, then identify the deliverables of the subcomponents required for creating each deliverable.
- Divide each deliverable into the tasks and subtasks that are required to complete it. List each task and subtask in the order they need to be completed, and specify any dependencies for each.
- Assign the tasks to the proper owners.
In doing so, the process of building a reliable Construction Schedule becomes a manageable task. As noted earlier, it’s important to submit the result to all relevant stakeholders to ensure it meets the overall requirements of the project. Specialists for each section will be able to point out any oversights, such as conflicts with weather, traffic, regulations, safety, and any other factors that may affect their respective sections of work.
By using a Construction Project Scheduler like Linarc, construction teams can get granular with every aspect of their construction plan. If there are timeline or budget overruns, you can immediately see where those are coming from and address them. You can also notify teams working downstream from them of any unexpected delays. Each team can get the information they need, when they need it, which ultimately is what leads to a successful construction project.

